Instance Verification Kit (IVK)
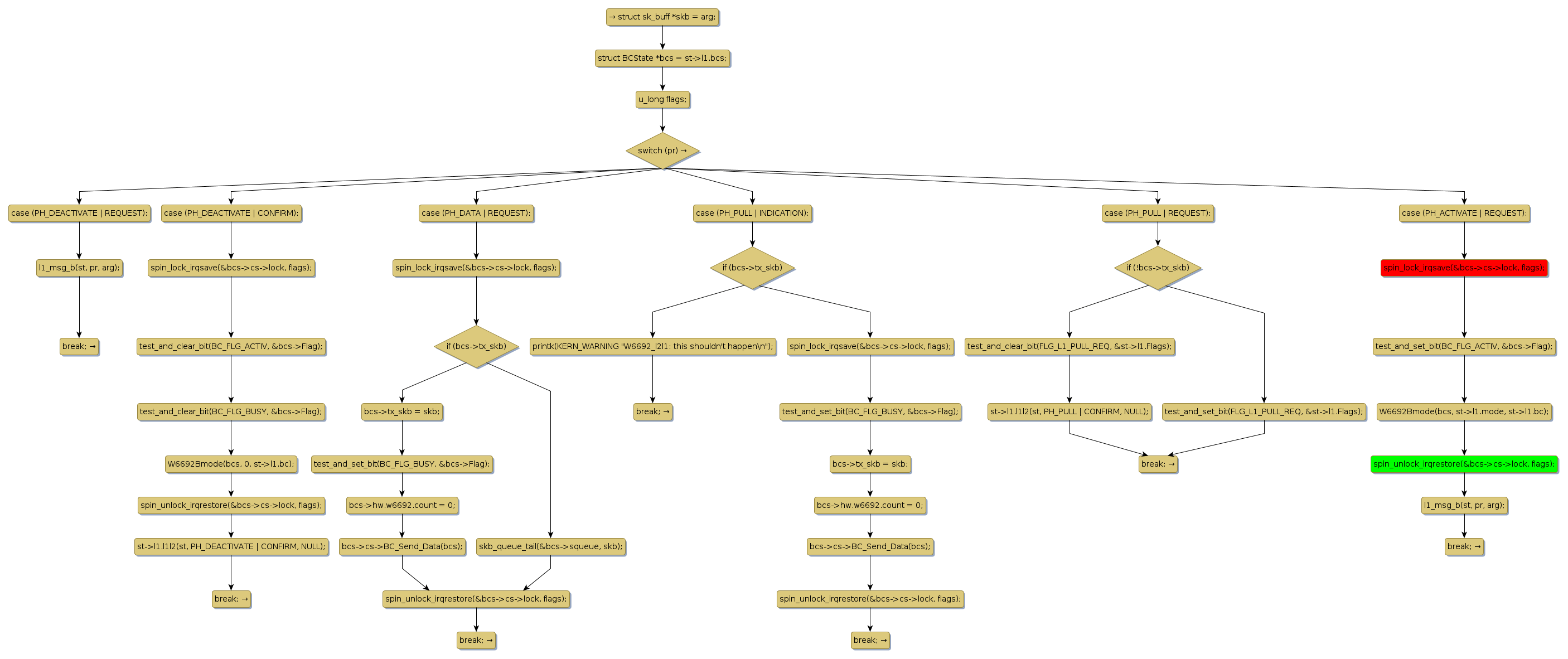
spin lock @ [21612+41+/linux-3.19-rc1/drivers/isdn/hisax/w6692.c]
Instance Signature: lock
|
The Matching Pair Graph:
|
|
Function Name
|
Control Flow Graph (CFG)
|
Events Flow Graph (EFG)
|
Source Correspondence
|
|
W6692_l2l1
|
|
|
[20531+10+/linux-3.19-rc1/drivers/isdn/hisax/w6692.c]
|